★ Hãy Sống Vì Mọi Người ★
Bộ Sưu Tập Cách Mạch Điện Tử Sưu Tầm Từ Nhiều Nguồn
Thursday, July 17, 2014
![]() |
| Mạch Chuyển Đổi Tín Hiệu Âm Thanh, Đóng Ngắt Role |
![]() |
| Board Mạch In Chuyển Đổi Tín Hiệu Âm Thanh, Đóng Ngắt Role |
![]() |
| Tăng Âm |
![]() |
| Đèn Chớp Tín Hiệu Đa Hài |
![]() |
| Inverter 12 To 220 |
![]() |
| BáoTín Hiệu Âm Thanh Bằng Đèn LA 6884 |
![]() |
| Inverter 5v/15v To 220 |
![]() |
| Còi Hú |
![]() |
| Bass Treable |
![]() |
| Chống Trộm Xe Máy |
![]() |
| Tắt Mở Đèn Bằng Tín Hiệu Ánh Sáng |
![]() |
| Tắt Mở Đèn Bằng Tín Hiệu Ánh Sáng |
![]() |
| Chống Trộm Xe Máy |
![]() |
| Tắt Mở Loa Báo Động Bằng Tín Hiệu Ánh Sáng |
![]() |
| Mạch Trễ |
![]() |
| Board Mic |
![]() |
| Board Mic |
![]() |
| Led nháy theo nhạc dùng AN6884 hoặc LM3915 |
![]() |
| Đóng mở Role bằng ánh sáng |
![]() |
| Mạch nguồn không biến áp, cẩn thận bị giật |
![]() |
| Sạc ắc quy tự động |
![]() |
![]() |
| Khuyết đại âm thanh nhỏ |
![]() |
| Sạc ắc quy tự động |
![]() |
| Đóng mở đèn khi trời sáng tối |
![]() |
| Siêu trầm |
![]() |
| Sạc ắc quy tự động |
![]() |
| Tiền khuyết đại casse |
![]() |
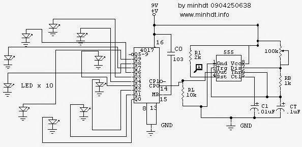
| Đèn nhấp nháy hình trái tim |
![]() |
| Đèn nhấp nháy hình trái tròn |
![]() |
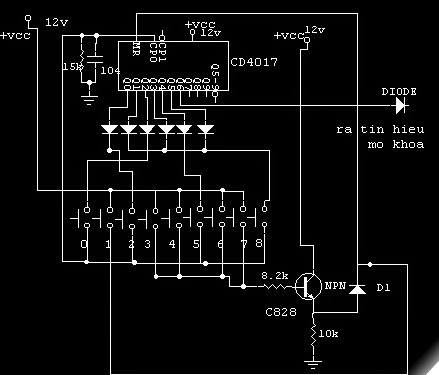
| Công tắt tín hiệu điện tử |
Bài liên quan
Home








































Comments[ 0 ]
Post a Comment